Provide GREAT TIMES and GREAT MEMORIES ... always!

We are Shakey’s Pizza Asia Ventures, Inc. (PIZZA), one of the Philippines’ leading casual dining restaurant chains and food service groups. We operate, maintain, and franchise the "Shakey’s," "Peri-Peri Charcoal Chicken and Sauce Bar" ("Peri"), "R&B Milk Tea" ("R&B"), and "Project Pie" brands. In 2022, we added another brand to our portfolio: "Potato Corner", the undisputed leader in kiosk-based flavored fries. At the core, we are a guest-centric organization in the business of serving our guests great food and making great times and great memories. This purpose cuts across all our brands — our WOW! Brands — each one built to meet and exceed our guests’ expectations. To sustainably grow our business, we purposefully invest in our brands, our stores, and our people.

Logo used from 1954

Logo used from 1986

Logo used from 2003-2013

Logo used from 2013-2025

Logo used for the 50th anniversary

We live and breathe to WOW our guests

Our Purpose

To provide great times and great memories... ALWAYS!

Vision

To be one of the most respected and admired food services group, with a global portfolio of WOW! Brands, delivering fast, profitable, and sustainable growth.

Mission

WE3: “WOW Everyone, Everywhere, Every Day.”

Guest-centricity is King

G

uest-Focused

U

nderstanding & Respect

E

xcellence

S

ense of Ownership

T

rustworthiness

1

Team, 1 Passion

S

trategic Thinking

T

enacity

Our Journey

1954

First Shakey's Pizza Parlor opened in Sacramento, California

1975

First Shakey's Pizza Parlor opened in the Philippines

1987

The Prieto family became the master franchisor of Shakey's in the Philippines

1999

The Prieto family acquired the Shakey's trademark for the Philippines in perpetuity

2003

Shakey's positioned as an American fast casual dining restaurant for families

2014

The Prieto family acquired Shakey's trademark for Middle East, Asia (ex. Japan, Malaysia) and Oceania in perpetuity

2016

Century Pacific Group (CPGI) and Arran (GIC) acquired control and took the Company public

2019

PIZZA acquired Peri-Peri Charcoal Chicken and Sauce Bar

2020

PIZZA became the master franchisee of Singapore milk tea brand R&B in the Philippines

2021

PIZZA re-launched Project Pie and announced acquisition of Potato Corner

2022

PIZZA began to fully operate Potato Corner Domestically and internationally

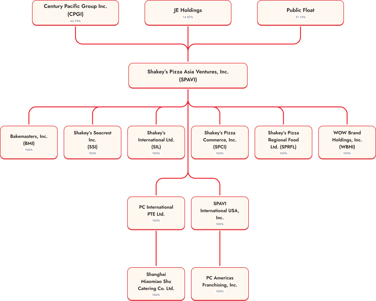
Corporate Structure

The Parent company

Shakey’s Pizza Asia Ventures, Inc.

Shakey's Pizza Asia Ventures, Inc. (PIZZA) was incorporated and registered with the Securities and Exchange Commission on February 14, 1974, originally as International Family Food Services, Inc. The Company's primary purpose is to operate and maintain food parlors under the "Shakey's" brand or other foreign or local restaurant and food brands.​

PIZZA is the exclusive franchise holder of the Shakey's Pizza Restaurant business in the Philippines and is licensed to develop company-owned Shakey's outlets and sub-license the Shakey's brand to other entities in the country.​

On April 1, 2016, Shakey's Asia Food Holdings, Inc. (SAFHI), a company owned by Century Pacific Group, Inc. (CPGI), Arran Investments Private Limited (AIPL), and the Prieto family, acquired 100% interest in PIZZA. SAFHI then transferred its ownership in PIZZA to CPGI, AIPL, and the Prieto family on October 5, 2016.​

In May 2021, Shakey’s welcomed the entry of a strategic investor, JE Holdings, the private investment company of the Gokongweis, one of the Philippines’ most prominent business families, into its list of shareholders.​

The Parent Company’s registered office and principal place of business is located at Km 15 East Service Road corner Marian Road 2, Tindalo Street, Barangay San Martin de Porres, Parañaque City.

Bakemasters, Inc.

Manufactures and distributes fresh, frozen, pan-baked and baked breads, pastries, cakes, desserts, confectionery items, pie crusts, and party shells.

Shakey’s International Limited

Holds Shakey’s trademark and license to operate in the ASEAN region.

Wow Brand Holdings, Inc.

Operates Peri Peri Charcoal Chicken and Sauce Bar restaurants.

Shakey’s Seacrest Inc.

Trademark holding company.

Shakey’s Pizza Regional Foods Limited

Operates Shakey’s franchising activities outside of the Philippines.

Shakey’s Pizza Commerce, Inc.

Buys, sells, and distributes goods and merchandise to Shakey’s stores.

Potato Corner International Pte. Ltd.

Operates Potato Corner’s franchising activities outside of the Philippines. Holds Potato Corner trademarks.

SPAVI International USA

Operate stores and franchises, and market Shakey’s Group’s products and brands.

Recognition & Awards

Philippine Franchise Excellence Awards 2024

Philippine Franchise Excellence Awards 2024

Shakey’s Outstanding Filipino Franchise Award Innovative Excellence Award in Food, Shakey’s for Large store category and Potato Corner for Small store category International Franchise Award for Potato Corner Best Marketing Campaign Award for Potato Corner

Philippine Franchise Excellence Awards 2024

Philippine Franchise Excellence Awards 2024

Innovative Excellence Award in Food for small store category International Franchise Award Best Marketing Campaign Award

ACES Awards

ACES Awards

2022 Asia’s Best Performing Companies

Golden Arrow Awards

Golden Arrow Awards

2023: One Golden Arrow

Golden Arrow Awards

Golden Arrow Awards

2024: Two Golden Arrows

Golden Arrow Awards

Golden Arrow Awards

2025: Two Golden Arrows